心得 | 情緒智商與壓力管理
「情緒智商與壓力管理」在商業思維學院中是大約 2 個小時的課程,我將課程中覺得想記錄下來的,做成了一頁筆記,幫助自己在需要時快速取得資訊,不用翻頁。

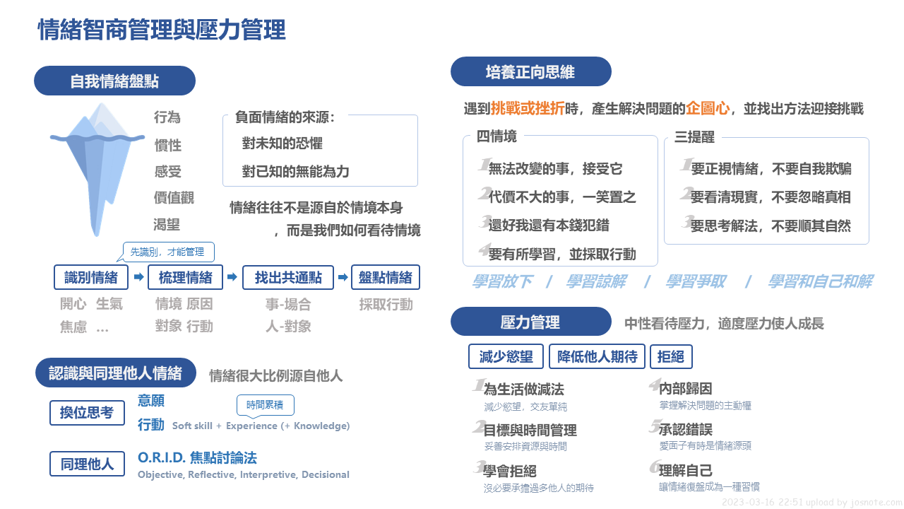
在接觸這門課時,我期待藉由課程快速跳脫出現況,想當然爾,課程不是特效藥,而是給一些提醒、方法,讓我們在情緒過後提醒自己靜下來分析發生了什麼事,從每次的盤點中識別出自己對哪些事介意,從而有後續的行動。
我們不會因為上完課就成為高 EQ 者、高抗壓者,也不是上了課就不可以有情緒,課程幫助的是當面臨到挑戰與挫折時,能有方法協助自己儘快回到相對平穩的狀態,能在每次的情緒後都有所成長,甚至於有能力進一步地協助他人。